对于那些心怀赴日工作梦想,此刻却身处国内的朋友而言,如何才能成功找到一份日本的工作呢?别着急,超全攻略这就奉上。
1【学历、履历、日语】都优秀
如果您的学历水平、工作经历、日语水平都优秀,想自己投递简历,寻找工作,您可以参考下面的流程。
1.招聘网站登录注册环节至关重要。
日本常用的招聘网站有リクナビ NEXT、マイナビ 転職等。每个网站都各具优势,其中特别推荐リクナビ NEXT,它在日本招聘领域堪称数一数二,职位丰富、选择多样。为了拓宽求职渠道,建议大家多登录几个平台,毕竟有的公司只会在特定的一个平台发布招聘信息。注册时需要填写日本地址,要是没有的话,可以向在日的朋友借一下。邮箱建议选用雅虎、gmail 这类,不太推荐使用 QQ、163 邮箱,以免出现接收或发送不畅等问题。

2.完善简历、疯狂投递的阶段。
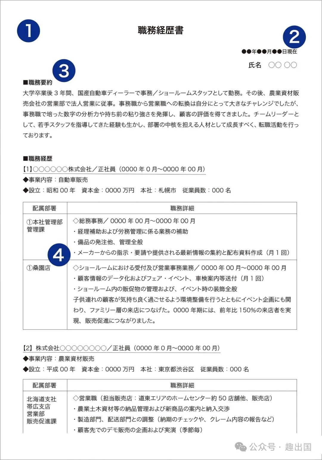
完成网站登录后,就得上传简历了。在日本,简历有着特定的格式,主要包括履歴書和職務経歴書,大家务必遵循这种标准格式,千万别自行随意更改模板,要知道在日本社会,“随大流”往往才是最稳妥、最能保护自己的做法。




倘若你有一定的外语能力,不妨再上传一份英文简历,说不定能为自己赢得更多机会。
上传简历后,猎头看到你的信息,可能会通过电话或视频会议等方式与你沟通,了解你的求职需求,进而为你推荐合适的职位。要是遇到靠谱的猎头,还能请他们帮忙修改简历,不过仔细辨别,真正靠谱的猎头并不多,所以很多时候还得靠自己主动出击。
3.争取面试、拿 offer。
一般来说,日本公司的面试会有 2 - 3 次,前期的面试大多可以通过远程线上的方式进行,既便捷又高效。但最后一次面试,如果能安排线下面试,竞争力会大大增强,毕竟面对面交流所传递的信息和感觉是线上交流难以比拟的。
为了便于随时赶赴日本参加线下面试,最好提前办理一个旅游签证。而且,面试时一定要记得询问公司是否给报销面试费用,如果公司愿意负担一部分机票钱,那可真是意外之喜。
另外,在选择面试时间时,可以巧妙利用中日节假日的差异,挑选中国休假但日本上班的日子,比如清明节,日本多数公司是正常上班的。
还有一点非常重要,面试过程中务必向面试官说明需要公司协助办理工作签证,这可是能否顺利赴日工作的关键前提。面试通过后,公司会通过邮件给你发送录用通知书,上面会详细写明岗位、薪资待遇等关键信息。如果你决定入职,回复同意的邮件后,公司就会给你邮寄劳动合同,待你签字确认后,便会协助你办理工作签证手续等一系列后续事项,助你顺利开启日本职场之旅。
2【学历、履历、日语】存在短板
学历、日语水平及工作经验组合情况,不同组合对应的求职方向也有所不同:
1. 初中、中专、高中学历,日语 0 基础:
• 这种条件下,只能申请技能实习类工作,也就是常说的研修生岗位。
此类工作大多属于偏体力劳动范畴,技术含量偏低,常见于农业、食品加工、制造业、建筑、造船、缝纫、物流、装修、印刷等领域。
技能实习工作的一大特点是不苛求学历、日语水平以及工作经验,只要具备吃苦耐劳的精神,愿意服从管理,并且工作稳定性高即可。
工作期限大多为 3 年,少量为 1 年。
2. 初中、中专、高中学历,日语 N4 水平:
• 若拥有 N4 日语水平并持有相应等级证书,便可申请技能实习中的介护工作,这也是技能实习类别里唯一对日语有要求的岗位。
实际上,有意前往日本从事介护工作的人群,多数不会使技能实习签证,而是倾向于特定技能 1 号签证,因为二者对日语的要求相近,但特定技能 1 号签证在各方面优势更为明显。
3. 初中、中专、高中学历,日语 N4 水平,特定技能考试合格:
• 当日语达到 N4 水平且持有 JLPT 或 JFT 证书,同时特定技能考试合格时,便可申请特定技能 1 号的工作。
这类工作同样以偏体力劳动居多,技术含量不高,不过好处在于工作期间可以自由更换工作。涵盖的领域有农业、食品加工、介护、外食(餐厅)、宿泊(酒店)、建筑、造船、制造业、缝纫、制本、汽车维修、机场地勤、司机等。
4. 有 3 年技能实习经历者:
• 倘若在日本已有 3 年的技能实习经验,申请原行业的特定技能 1 号工作可免试,但若想跨行业申请,则需参加所申请行业的特定技能考试,不过日语免试。
5. 高中学历,10 年工作经历,日语 0 基础:
• 高中学历者,若拥有 10 年工作经验,也有机会申请技术·人文知识·国际业务签证(简称人文签),申请方式是提供详细的 10 年工作履历证明。以这种方式申请到的人文签工作主要集中在环保行业,如金属分解行业,塑料颗粒造粒行业。
6. 非全日制大专及本科学历,日语 N3:
• 非全日制学历者同样可以尝试申请人文签工作,只是面临的拒签风险较大。若能考取一个 N3 日语证书,将在一定程度上提升申请成功率。通常情况下,能接收非全日制学历的工作较为稀缺,常见的有温泉酒店岗位。
7. 大专及以上学历,日语 0 基础:
• 全日制大专及本科学历者,最佳选择是申请人文签工作。
若日语零基础,文科类工作有免税店、酒店等可供选择;理工科类工作则大多集中在工厂,像印刷、金属分解、房屋拆解、仓库管理、司机、装修、塑料颗粒、it 等领域,不过这类工厂工作多数只招收男生。
此外,值得注意的是,不要求日语的人文签工作,雇主多数为中国人。当然,若想进入日本企业工作,即便不会日语,也存在一定机会,只是相对较少。
8. 大专及以上学历,日语 N4 :
• 日语达到 N4 ,只要口语、听力表现尚可,就能够申请温泉酒店的工作,即便没有日语等级证书也没问题。温泉酒店多为日本人经营,日语学习环境优良,还包吃住,作为过渡阶段的工作颇为合适。美中不足的是,这类酒店大多地处偏僻,远离城市中心,生活便利性欠佳。
9. 大专及以上学历,日语 N3 - N2 :
• 日语达到 N3 - N2 时,可申请的工作范围大幅拓宽,如药妆店导购、事务职、机场地勤、化妆品导购、奢侈品导购、酒店前台、建筑施工管理、机械设计等岗位,其中不少岗位常年处于招聘状态,只要日语达标,随时可预约面试。除此之外,偶尔还会涌现一些颇具个性的工作,像设计、会计、网店运营、事务职、管理职等,只是招聘人数有限。
10. 本科及以上学历,日语 N1,有相应工作经验:
有一些待遇优厚、前景广阔的日本工作会从国内招人,只不过要求极高。比如,日语不仅要求达到商务水平,仅持有 N1 证书但口语欠佳也难以满足要求。此类工作对学历要求同样很高,往往还要求应聘者具备相关工作经验,如营业经验或者技术开发经验等。这类日本企业通常规模宏大,在中国设有关联业务。雇佣形态多为正社员,相应地,面试标准极高,想成功入职并非易事。
3关于年龄
在日本,几乎所有工作都设有年龄限制,这绝非年龄歧视,实则是日本企业基于自身用人标准所做出的规定。大多数岗位要求应聘者在 35 岁以内,部分岗位放宽至 40 岁,极少数会延伸至 45 岁。通常情况下,对年龄要求越严苛的工作,往往待遇、发展前景等各方面也相对更好,这基本可视为一个普遍规律。
综上所述,只要掌握正确的方法,充分了解自身优劣势,结合日本企业的用人需求,即便人在国内,也能顺利找到心仪的日本工作,开启不一样的职业篇章。
合作咨询
投诉建议,请点我在线咨询
合作咨询热线:
15061091118
售后服务热线:
13228778280
在线留言
